Greetings reader. There are some things that need to be revealed regarding the current CTO.
Firstly, let’s go over the topics that will be discussed within this post, namely:
1) The next 30-60 days of funding requirements for gaps
2) Identification of issues, and reorganization for reporting
3) Resources for packaging the next investment round materials
Concerns have been expressed recently to the board, and adjustments have been recommended as follows:
Hiring and on-boarding processes currently being implemented, as well as internal decisions and material reporting directly to Vince, avoids TokenPlay integration, proper guidance for the Board/Company Management, and could be additional risks to the success of the entire public company business model. Furthermore, the CTO not providing TokenPlay development collaboration and integration, which is exacerbated by non-physical presence without technical oversight, increases the risk to the entire organization on a number of levels.
6:2 Ratio on hiring (In favor of Stompy)
Tokenplay: Critical securities regulations not adapted and resources are not being hired
IT implementation: not sufficient, very inappropriate. There are documented gaps in Cyber Security and IT strategies.
Token architecture: Not developed, as there is no budget currently available.
Smart contract integration with payment processor collaboration: Technical requirement is needed for integration of providers.
Vacuum on information: Currently, the CTO holds all information and shares it very selectively.
Low level resources to marketing, sales, and digital traction. PR related to Stompy Games.
Risk of low oversight or input by Tokenplay or external parties (Hire and establish Blockchain integration and payment platform system model.
Data: Passwords, backups, URLS, links. All held by Vince with limited sharing despite multiple requests.
More work on USP, Competitive Analysis and digital market survey.
And if you’re wondering, all of the above is currently being documented, and available to the board upon request.
Additional observations include current limited commitment to architecture design and hiring of resources for integration of payment systems, preparation of platform release, on-boarding of games other than Stompy’s or in house transactions. Tax, jurisdictions and handling of data and other areas are critical, and will lead to the Failure of the business model with this current approach of improperly allocated resources, as well as to additional sensitivities by shareholders.
Let’s talk a bit more about that 6:2 ration in hiring. As it currently stands, here is some of the funds are allocated to.
Stompy Bot Productions Hires (HGA), all persons listed below are currently ALL FULL TIME.
Developers:
Matthew Jones (split); Technical Director
John Davidson; Art Director
Alex Sheludchenko; Game Design Lead
Mike Green (split); Sound/FX Composer
Rob Cober; Senior Game Developer — New Hire
Thomas Ingham; Senior Game Developer — New Hire
Block Chain Hires, all persons listed below are currently PART TIME, with some of their working time being allocated to Stompy
Thomas Smith; Front-end Developer, currently allocated to Stompy around 70% of the time.
Jerry Quinn; Smart Contract Developer, very short contract but is allocated to Stompy around 60% of the time.
DEMO: While not hires, they are outsourced small demo; can be done in about 2 weeks (with the entire platform able to be developed within three months), planning only outlines demo for GDC, very small commitment to deliverables.
Hung Lee: UX Developer
Oleh Hu: UI Designer
The former CEO (and current CTO) of Stompy BOT is utilizing the current resources of a public copany for unbalanced planning of flow of funds. The flow appears to be primarily attributed to game development, sponsoring and showcasing “Stompy BOT’s previously held business model”. However, the resources are being allocated with no sufficient time and planning for the build-out of what the primary shareholders have invested in.
Suggestion: The focus must be balanced and shifted, along with allocation adjustments, immediately. To delay would cause these issues to exacerbate.
I do not expect you to be convinced by mere words; anyone can write words on the internet. So let’s use some examples. The first example we will use is IT Management of Stompy BOT’s game.
The recent major setback in Stompy BOT’s game development (https://steamcommunity.com/games/416020/announcements/detail/3213744694717637941), quite frankly, should never have happened in a modern software production environment. To suggest that a “Linux Bug” caused empty backups and attribute that as the main reason there was such a failure is ludicrous. These types of technical risks can be easily mitigated through basic operation controls such as: Regular Backup Testing, Raid, and Third Party Oversight. The public statement also claimed that the back-up hosting in Montreal was empty? To lay it out in basic terms, payment platform and Blockchain software and code are far, far more complicated and sensitive. There is a very high risk if things keep operating the way they are.
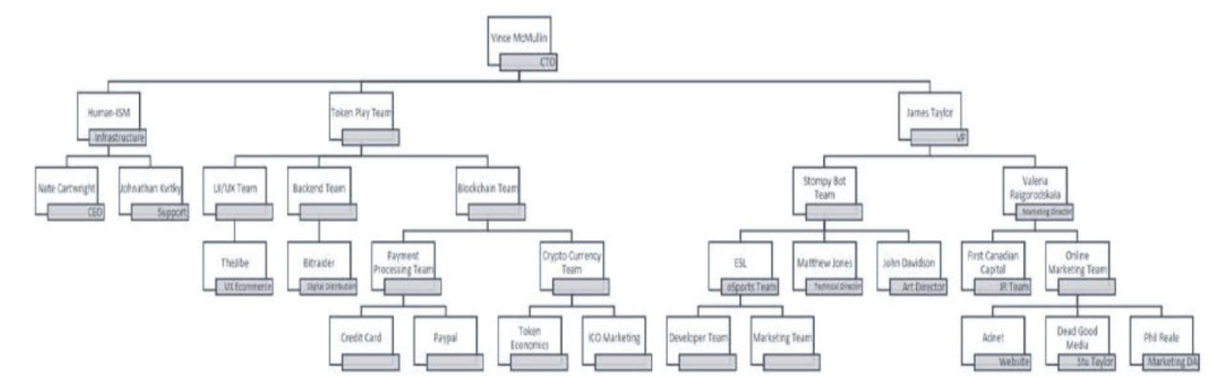
And speaking of how things operate, let’s take a look at the organization chart for how Vince is running things.
Vince’s Org Chart: Everyone reports to Vince, while he organizes from his own office. Not very appropriate for a public technology company.

As you can see, the entire org chart reporting to Vince is just plain ridiculous, especially considering that there is no physical presence or direct oversight, and limited communication has been witnessed.
That’s all we have for this post…potentially more information to come…
